Чи «очищує» товстолобик строкатий воду від мікроводоростей і підвищує прозорість у неарендних (інвазійних) умовах

Коротко: у неарендних (інвазійних) умовах товстолобик строкатий не є надійним «очищувачем мікроводоростей» і може як не змінювати прозорість, так і погіршувати її через трофічні каскади та рециклізацію поживних речовин. Потенційні короткочасні чи локальні покращення можливі, але вимогливі до контексту (розмірний склад фітопланктону, наявність «укриттів» для великого зоопланктону, інтенсивність зарибнення, режим вилову тощо). 

Резюме для керівників

Товстолобик строкатий (bighead carp, Hypophthalmichthys nobilis) у багатьох країнах інтродукований як «біомеліоратор» або побічний компонент аквакультури; глобально він інтродукований щонайменше у ~80 юрисдикцій і натуралізувався щонайменше у ~29, причому часто разом із білим товстолобиком (H. molitrix) та/або гібридами. 

З позиції механізмів, товстолобик теоретично може знижувати біомасу фітопланктону (мікроводоростей) через фільтраційне живлення. Однак на практиці ефект щодо прозорості води є непередбачуваним і контекст-залежним, бо (i) товстолобик строкатий у середньому більш «зоопланктофагічний», ніж білий товстолобик (який більше «фітопланктофагічний»), (ii) ефективність затримання дуже дрібних клітин може бути низькою, (iii) сильний тиск на зоопланктон (особливо великих кладоцер) зменшує «випас» фітопланктону та запускає трофічні каскади, а також (iv) екскреція/дефекація риби може підвищувати доступність поживних речовин для водоростей. 

Найбільш «вагові» прямі кількісні дані з фізіології показують, що при примусовому фільтруванні в садках швидкість фільтрації оцінювали як 185–256 мл·год⁻¹·г⁻¹ (тобто порядку 185–256 л·год⁻¹ на 1 кг маси риби), але ефективність уловлювання дрібної Chlorella (~6 мкм) була дуже низькою (~0,1%) і суттєво зростала лише для більших частинок (наприклад, Scenedesmus ~12 мкм — ~13%). Це означає: «мікроводорості» у сенсі дрібноклітинного нанофітопланктону можуть бути погано контрольовані самим лише товстолобиком строкатим, навіть якщо загальний об’єм профільтрованої води великий. 

Емпіричні дані з інтродукованих/керованих систем часто демонструють зменшення зоопланктону без гарантованого падіння продукції/біомаси фітопланктону. Наприклад, у польових ставових експериментах у Польщі зарибнення товстолобиком строкатим знижувало біомасу й продукцію зоопланктону, тоді як первинна продукція фітопланктону й сумарна респірація планктону суттєво не відрізнялися між моно- та полікультурою.  Інший показовий довготривалий кейс із Польщі (озеро Варняк) демонструє, що у періоді вищої прозорості середня глибина по диску Секкі була більшою, а хлорофіл-a — нижчим; при цьому автор прямо інтерпретує зарибнення короповими (включно з білим і строкатим товстолобиками) як фактор, що здатен стимулювати літній фітопланктон, домінований ціанобактеріями, і сприяти переходам між «прозорими» і «каламутними» станами. 

У «нативному/квазі-нативному» контексті керованого зарибнення в Китаї, де «товстолобикове біоманіпулювання» широко застосовують, найбільш узагальнювальне багаторезервуарне дослідження (23 водосховища) дійшло висновку, що «bigheaded carps» (переважно H. nobilis + H. molitrix) можуть діяти як Р‑стік на рівні екосистеми, але як Р‑джерело для фітопланктону, підвищуючи «вихід» хлорофілу-a на одиницю загального фосфору та, отже, посилюючи евтрофікацію (у сезон одразу після інтродукції біомаса риби, тиск на зоопланктон і хлорофіл-a були найвищими). 

Для інвазійних річкових систем Північної Америки прямі «clarity‑метрики» (Secchi/каламутність/Chl‑a) часто перебувають під сильним контролем гідрології та зважених мінеральних часток, що ускладнює атрибуцію «очисного ефекту» саме рибі. Водночас узгоджені дані показують суттєві та потенційно шкідливі зрушення в зоопланктоні (зростання коловерток при падінні кладоцер і копепод) після встановлення популяцій товстолобикових коропів. 

Коротко: у неарендних (інвазійних) умовах товстолобик строкатий не є надійним «очищувачем мікроводоростей» і може як не змінювати прозорість, так і погіршувати її через трофічні каскади та рециклізацію поживних речовин. Потенційні короткочасні чи локальні покращення можливі, але вимогливі до контексту (розмірний склад фітопланктону, наявність «укриттів» для великого зоопланктону, інтенсивність зарибнення, режим вилову тощо). 

Контекст і підхід до оцінювання

У цій темі важливо розрізняти два близькі види, які у звітах часто об’єднують як «товстолобики»: товстолобик строкатий (H. nobilis) та товстолобик білий (H. molitrix). У багатьох «польових» матеріалах (особливо поза Китаєм) присутні також гібриди, що додатково ускладнює інтерпретацію ефектів саме H. nobilis

Під «покращенням прозорості» у водній екології зазвичай розуміють: (i) зростання глибини видимості за диском Секкі (SDD), (ii) зниження каламутності/завислих речовин, (iii) зниження концентрації хлорофілу‑a як інтегрального проксі для біомаси фітопланктону, а також (iv) зміни у складі фітопланктону (наприклад, від колоніальних ціанобактерій до дрібноклітинних форм). 

Огляд нижче побудовано за логікою «механізм → вимірюваний результат → узагальнення ризиків», і навмисно фокусується на інтродукованих/інвазійних контекстах (Європа, Північна Америка, регіони з превентивною політикою на кшталт Австралії), але для порівняння включає китайські дані — бо саме там найбільше спроб застосовувати товстолобиків як інструмент керування фітопланктоном. 

Механізми впливу на мікроводорості та прозорість

Фільтраційне живлення та «розмірний фільтр»

Товстолобики — фільтратори; ключовий елемент — зяброві тичинки та пов’язаний із ними фільтраційний апарат. У класичних описах для інтенсивних ставових систем наводять порядок розмірів «сита»: для білого товстолобика близько 30 мкм, для строкатого — близько 80 мкм, що узгоджується з очікуваною різницею «фітопланктон ↔ зоопланктон» у харчовій спеціалізації. 

Водночас «геометрія тичинок» не є єдиним обмеженням: узагальнювальні матеріали вказують, що товстолобик строкатий може споживати частинки до ~4 разів менші за ширину проміжків зябрових тичинок, імовірно завдяки злипанню частинок у слизу/агрегації у фільтраційному апараті. 

Селективність щодо мікроводоростей, детриту та зоопланктону

Прямі вимірювання «ефективності затримання» вказують, що саме H. nobilis може бути поганим «фільтром» для дуже дрібних клітин. У роботі із садковим утриманням (де риба була вимушена фільтрувати) повідомлено, що Chlorella vulgaris (~6 мкм) фільтрувалася вкрай неефективно (~0,1%), тоді як для більших частинок (Scenedesmus ~12 мкм) ефективність зростала до ~13%

Окремо важливо, що ті самі автори зазначають: риба, що вільно перебувала у ставу (не в садках), була «опортуністичним планкто‑ та донним живильником» і росла швидше, ніж садкова риба. Це підкреслює, що у «реальних» водоймах поведінкова пластичність може зменшувати частку «чистого» фільтрування фітопланктону у загальному енергобалансі. 

У високопродуктивних манурованих ставках фільтратори можуть значною мірою споживати не «алгальну» біомасу, а органічні флокули/мікробні агрегати: у дослідженні ставків у Вуcі (Китай) при дуже низьких концентраціях планктону >37 мкм ізотопні дані інтерпретовано як сильний внесок свіжого рідкого свинячого гною в ріст як білого, так і строкатого товстолобиків, а також як вказівку, що розмірна дискримінація може бути чи не єдиним систематичним «селектором» між цими двома видами у таких умовах. 

Швидкість фільтрації та температурна залежність

Оцінені швидкості фільтрації для H. nobilis (садкові умови) — 185–256 мл·год⁻¹·г⁻¹ — означають потенційно великий обсяг профільтрованої води на одиницю маси риби. 

Водночас сезонність і температура впливають на реалізований тиск на планктон: узагальнювальний синопсис зазначає «мінімальне живлення» близько 10°C, а також наводить спостереження, що у річці Міссурі риби могли бути активними і мати заповнені кишківники за температури води аж до ~2,5°C, хоча швидкість евакуації кишкового вмісту на таких температурах імовірно низька. 

Практичний наслідок для прозорості: навіть якщо риба «присутня» цілий рік, максимальний потенціал впливу на фітопланктон припадає на теплий сезон, який часто збігається з піками цвітіння та з піками ризику «підживлення» фітопланктону через екскрецію. 

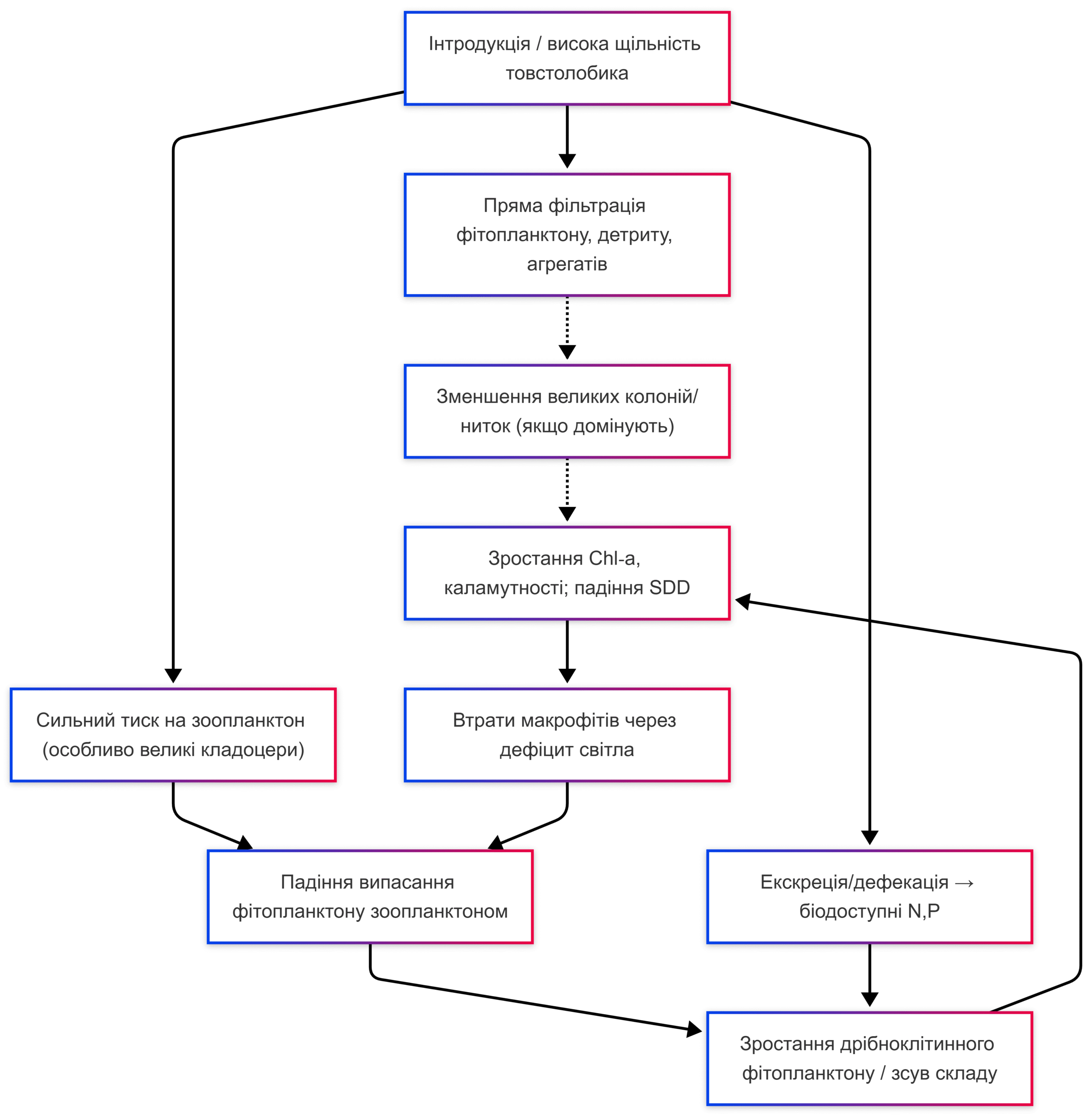
Трофічні взаємодії та поживно‑речовинні петлі

Найважливіше для прозорості — конкуренція/хижацтво щодо зоопланктону. Узагальнювальні схеми підкреслюють, що навіть при «фільтраційному» живленні результатом може ставати: (i) зменшення розміру та чисельності зоопланктону, (ii) збільшення доступних ресурсів N та P через дефекацію/екскрецію, (iii) стимуляція фітопланктону та хлорофілу‑a через трофічний каскад. 

Щодо ціанобактерій і ГЦБ (HABs): узагальнення містять взаємовиключні результати — від «зменшення» до «збільшення» синьо‑зелених і загального фітопланктону після зарибнення фільтраторами; додатково підкреслюється, що деякі ціанобактерії мають слизові оболонки, можуть виживати при проходженні через кишківник і навіть отримувати переваги від високих концентрацій поживних у травному тракті. 

Нижче — узагальнена причинно‑наслідкова схема, яка «пояснює», чому у різних роботах можна одночасно спостерігати і пряме вилучення частини біомаси, і зростання хлорофілу‑a та погіршення прозорості.

(Концептуальна основа: опис змішаного успіху та каскадів у синопсисах і оглядових схемах; емпіричне підтвердження зв’язків «риба → зоопланктон → Chl‑a» у багаторезервуарних даних.) 

Емпіричні докази з експериментів і мезокосмів

Порівняльні ставові експерименти та полікультура

Польські стави (експериментальна станція Голищ, 1977–1978). Зарибнення ставів товстолобиком строкатим призводило до зниження біомаси й продукції зоопланктону. При цьому первинна продукція фітопланктону та загальна респірація планктону «не відрізнялися істотно» між моно‑ та полікультурою, а сильне «вибивання» зоопланктону підвищувало частку бактерій у загальній респірації.  У дискусії автори також прямо зауважують, що в їхніх ставках обмеження фотосинтезу могло визначатися підвищеною каламутністю, пов’язаною з мінерально‑органічною суспензією, яка вивільнялася із донних відкладів активністю риби (у цих системах присутній і звичайний короп, що є важливим «ресуспендатором»). 

Ставові експерименти у США (канальні сомові стави). У класичному експерименті при введенні білого й строкатого товстолобиків у стави з сомом спостерігали зниження щільності зоопланктону порівняно з контролем; при цьому біомаса фітопланктону була статистично вищою у ставках із товстолобиками.  Це — прямий приклад ситуації, коли «фільтратор» не очищує воду, а сприяє зростанню фітопланктону (ймовірно через каскад/рециклізацію). 

Контроль «великих» форм фітопланктону та ризик «мініатюризації»

Узагальнювальні огляди підкреслюють повторюваний патерн: навіть коли фільтратори знижують частку великих або колоніальних форм (у т.ч. ціанобактерій), система може перейти до домінування дрібноклітинного нанофітопланктону, який складніше контролювати фільтраційно та який отримує переваги від пригнічення великих зоопланктерів. 

Польові й моніторингові докази та географічні порівняння

Порівняння «нативного» керованого зарибнення та інвазійного розселення

У практиці застосування «товстолобикової біоманіпуляції» ключова відмінність між Китаєм і багатьма інтродукованими регіонами полягає в тому, що в Китаї часто існує керований цикл «зарибнення → промисловий вилов/вилучення», тоді як в інвазійних річкових системах Північної Америки та багатьох регіонах Європи популяції можуть підтримуватися природним відтворенням або постійними втечами/підсадками, і контроль щільності є значно слабшим. 

Китай: найбільша база даних, але результати «двозначні»

У багаторезервуарному аналізі (23 водосховища) автори прямо формулюють проблему: товстолобики (переважно H. nobilis + H. molitrix) широко використовуються для контролю фітопланктону, але результати «неоднозначні». На рівні висновку вони стверджують, що товстолобики можуть бути Р‑стіком на рівні екосистеми, але підвищують вихід хлорофілу‑a на одиницю TP і, таким чином, посилюють евтрофікацію; показово, що і хлорофіл‑a, і співвідношення Chl‑a:TP були найвищими у сезон одразу після інтродукції («flood season»), коли тиск риби на зоопланктон був найбільшим. 

Додатково це дослідження показує «структурний» контекст: у більш оліготрофних–мезотрофних водосховищах домінував нанопланктон, у евтрофних — нитчасті ціанобактерії. Це важливо для інтерпретації «очисного ефекту», бо товстолобики можуть по‑різному впливати на великі нитки/колонії та на дрібний нанопланктон. 

Європа: довготривалі «контрольні» кейси демонструють ризик погіршення прозорості

Озеро Варняк (Польща): десятиліття маніпуляцій рибою. Це один із найкраще документованих кейсів для інтродукованого контексту: з 1967 року застосовували різні підходи, включно з інтродукцією коропа, білого та строкатого товстолобиків і подальшими вилученнями/переформатуванням рибного тиску. 

За даними порівняння двох «сучасних» періодів:

  • 2000–2004: середня глибина Секкі 2,5 ± 0,5 м, хлорофіл‑a 8,1 ± 5,0 мкг·дм⁻³;
  • 2005–2014: середня глибина Секкі 1,9 ± 0,8 м, хлорофіл‑a 12,4 ± 8,9 мкг·дм⁻³

Це — пряме спостереження «гіршої прозорості при більшому Chl‑a» у пізнішому періоді, при відносно близьких середніх TP/TN.  У тексті також наведено історичні середні SDD по епохах (наприклад, ~2,7 м у 1967–1974 проти ~1,0 м у 1975–1984) і робиться висновок про чергування «прозорих» і «каламутних» станів, пов’язаних із різними типами рибного тиску. 

Окремо підкреслюється функціональна роль товстолобиків: у цьому кейсі їх трактують як фільтраторів, де білий товстолобик більше споживає фітопланктон, а строкатий — зоопланктон; при цьому аналіз довгих рядів інтерпретує введення коропових (включно з товстолобиками) як фактор, здатний стимулювати літній фітопланктон, домінований ціанобактеріями (тобто потенційно погіршувати прозорість і збільшувати ризики HABs). 

Відтворення в Західній Європі як фактор ризику. Історично bighead carp у Західній Європі часто вважали «малоймовірним до відтворення», але польові дані з Північної Італії продемонстрували наявність молоді року і підкреслили, що екологічні умови відтворення можливі у певних гідрологічних/температурних режимах. Це важливо, бо будь‑яке використання виду як «біоманіпулятора» у відкритих системах підвищує шанс переходу від «керованого зарибнення» до «інвазійної популяції». 

Північна Америка: сильні трофічні ефекти, але «очищення води» не доведене як універсальний результат

За даними синопсису Fisheries and Oceans Canada, bigheaded carps були інтродуковані до Сполучені Штати Америки на початку 1970‑х, зокрема з мотивами біологічного контролю планктону; згодом повені сприяли втечам і розселенню, а нині вони зареєстровані в численних водотоках басейну Міссісіпі.  На рівні інституційних історій інтродукції підкреслюється, що товстолобика строкатого вводили, зокрема, «для покращення прозорості води в виробничих ставках». 

Водночас найстабільніший емпіричний результат для інвазійних річок — зміна зоопланктонної спільноти. Для річка Іллінойс встановлення популяцій bighead+silver carp асоціювалося зі зростанням чисельності коловерток та зниженням чисельності/біомаси кладоцер і копепод у порівнянні з «до‑встановлення» та між ділянками з різною чисельністю інвазивних видів.  З огляду на роль великих кладоцер як ключових «очищувачів» дрібного фітопланктону, такий зсув зазвичай є несприятливим для прозорості, якщо домінує дрібний нанопланктон. 

Важливий нюанс: у великих річках прозорість часто визначається не лише водоростями, а й гідрологією/завислими мінеральними частками. Узгоджене управлінське дослідження в Іллінойській системі (оцінювання ефектів промислового вилову на тлі інвазії) показало, що каламутність і хлорофіл‑a варіювали сезонно/за моделлю загалом, але зв’язок саме з рівнем вилову був статистично «на межі» і не дозволив впевнено приписати зміни конкретному фактору; при цьому автори зробили висновок, що лімнологічні змінні не змінюються із виловом так, щоб «конфундувати» інтерпретацію зоопланктонної відповіді.  Це радше свідчить про те, що для прозорості в річкових системах «сигнал риби» може бути слабким або перекритим іншими драйверами.

Натомість для біоти «сигнал» може бути сильним: у синопсисі Fisheries and Oceans Canada наведено приклад, де зростання чисельності bigheaded carps у річка Міссурі корелювало зі зниженням кондиції двох аборигенних видів (−7% та −5% за 2000–2006), тоді як температура, хлорофіл‑a і стік не корелювали з цими негативними змінами; автори інтерпретували це як ознаку конкуренції за трофічні ресурси. 

Австралія: переважно «превентивний» регуляторний кейс, а не «польовий експеримент»

Для Австралія характерний інший тип доказової бази: вид фігурує у списках «шкідливих/заборонених» риб, що відображає оцінку ризику потенційної інвазії. Наприклад, у Північна Територія зазначено, що імпорт і володіння «noxious fish» є незаконними, і «bighead carp» входить до такого переліку.  У Вікторія Hypophthalmichthys nobilis вказаний у переліку «Declared Noxious Aquatic Species» із оновленням станом на кінець 2025 року. 

Ці документи не є «доказом ефекту на прозорість» (бо фокус — біобезпека), але їх варто враховувати при політичній оцінці: у регіонах, де вид не натуралізувався, регулятор бачить ризик від інтродукції як такий, що переважає потенційну користь від біоманіпуляції

Порівняльна таблиця ключових досліджень

Тип доказуЛокація / системаДизайнПоказники (приклади)Основний результат щодо фітопланктону/прозоростіКлючові обмеження
Фізіологія фільтраціїСадки у ставу (експериментальні умови)Порівняння фільтрації частинок різного розміруФільтрація (мл·год⁻¹·г⁻¹), % затримання Chlorella vs ScenedesmusВисока «швидкість фільтрації» при дуже низькій ефективності для ~6 мкм; значно вища для ~12 мкм ⇒ ризик неефективності проти нанопланктону«Примусовий» режим фільтрації; переносимість на відкриті водойми обмежена 
Ставовий експериментПольща, стави ГолищМоно‑ vs полікультураБіомаса зоопланктону; первинна продукція фітопланктонуЗоопланктон ↓; первинна продукція фітопланктону ≈ без суттєвих відмін; можливе обмеження світлом через каламутністьСистема з коропом; каламутність може бути зумовлена не H. nobilis 
Ставовий експериментСША, сомові ставиКонтроль vs введення товстолобиківЗоопланктон, біомаса фітопланктонуЗоопланктон ↓; фітопланктон ↑ у ставках з товстолобиками ⇒ «очищення» не підтвердженоКонфігурування полікультури; узагальнення на природні водойми обмежене 
Довготривалий кейсПольща, озеро ВарнякДекадні ряди + зміни рибного тискуSDD, Chl‑a, TP, домінанти фітопланктонуПеріод з вищою прозорістю має нижчий Chl‑a; введення коропових (в т.ч. товстолобиків) інтерпретується як фактор ризику стимуляції літніх ціанобактерій і «каламутного стану»Багато одночасних драйверів (макрофіти, клімат, вилови, різні види риб) 
Багаторезервуарне узагальненняКитай, 23 водосховищаПорівняння сезонів «після вселення» vs «після вилову»Chl‑a, TP, співвідношення Chl‑a:TP, проксі тиску риби на зоопланктонChl‑a і Chl‑a:TP ↑ з біомасою риб; найвищі в сезон одразу після вселення; підсумок: товстолобики можуть посилювати евтрофікаціюКореляційність; «bigheaded carps» як група (не ізоляція H. nobilis
Інвазійна річка (планктон)США, річка ІллінойсДо/після + просторові градієнтиРотатори, кладоцери, копеподиПісля встановлення: ротатори ↑, кладоцери/копеподи ↓ ⇒ потенційний механізм погіршення прозорості через каскадПрозорість/Chl‑a не є центральним результатом; сильні гідрологічні конфаундери 
Управлінський моніторинг/виловСША, системи вилову інвазивних товстолобиківПорівняння ділянок/періодів за рівнем виловуКаламутність, Chl‑a, SecchiНе показано чіткої зміни лімнологічних змінних саме через рівень вилову (ефекти «на межі»)Обмежена потужність; великі системи, де «сигнал» слабкий 

Побічні екологічні наслідки

Побічні ефекти є критичними саме в інвазійних контекстах, бо навіть «локальна користь» прозорості може супроводжуватися деградацією біорізноманіття або змінами харчових мереж.

По‑перше, зоо‑планктон: дані з річки Іллінойс показують зсув від великих кладоцер/копепод до коловерток при зростанні чисельності bighead+silver carp.  Аналогічно, ставові експерименти демонструють «сильну елімінацію» зоопланктону, а в довгих рядах озера Варняк зміни у зоопланктоні та фітопланктоні інтерпретуються як елементи переходів між альтернативними стабільними станами. 

По‑друге, фітопланктон і HABs: узагальнені огляди прямо зазначають змішаний успіх використання товстолобиків для контролю ціанобактерій і наводять механізми, через які ціанобактерії можуть не лише уникати контролю, а й виживати при проходженні через кишківник, у т.ч. за рахунок слизових оболонок.  Фізіологічні дані про слабку ефективність фільтрації дуже дрібних клітин для H. nobilis додатково підсилюють ризик «мініатюризації» фітопланктону до фракцій, які важко пригнічувати фільтрацією. 

По‑третє, поживні речовини та донні відклади: у багаторезервуарному китайському матеріалі зроблено сильний висновок про підвищення «yield» хлорофілу‑a на одиницю TP за наявності товстолобиків, що прямо переорієнтовує очікування від «біоманіпуляції» у бік ризику евтрофікації.  У ставових експериментах також обговорюється роль каламутності та суспензії (частково пов’язаної з активністю риб) як фактора, що може обмежувати фотосинтез або змінювати баланс компонентів харчової мережі. 

По‑четверте, макрофіти та режимні зсуви: у озері Варняк період «прозорої води» асоціювався зі стабілізацією під впливом харальних макрофітів (Chara), а після їх зникнення система демонструвала ознаки зсуву до «каламутного стану» з високими амплітудами змін у фітопланктоні; рибні маніпуляції розглядаються як один з факторів цього переходу. 

По‑п’яте, аборигенна іхтіофауна: синопсис Fisheries and Oceans Canada узагальнює, що bigheaded carps можуть створювати значний потенціал конкуренції з аборигенними планктофагами; наведено приклад, де зростання їх чисельності корелювало зі зниженням кондиції аборигенних видів, тоді як температура/Chl‑a/стік не пояснювали цього.  Це показує: навіть якщо прозорість «не змінюється», екологічні наслідки можуть бути суттєвими.

Наслідки для управління та політики

Ключове управлінське питання — чи можна використовувати товстолобика строкатого як інструмент біоманіпуляції у відкритих водоймах поза нативним ареалом. Сукупність механістичних і емпіричних даних підтримує обережну позицію: ризики інвазії та трофічних побічних ефектів часто переважають потенційні вигоди для прозорості

Для Сполучені Штати Америки інвазійний контекст уже призвів до створення комплексних планів управління інвазивними коропами, що підкреслюють необхідність координованого контролю та досліджень.  Історичні згадки про інтродукцію «для покращення водної якості/прозорості» показують, що «користь» на рівні аквакультури не гарантує безпечності при виході виду у відкриті системи. 

Для ЄС релевантним є загальний принцип регулювання використання чужорідних видів в аквакультурі через оцінювання і мінімізацію ризиків для водних середовищ.  На практиці це означає: будь‑які проєкти «біоманіпуляції товстолобиком» у відкритих водоймах мають проходити ризик‑оцінку інвазивності, розгляд альтернатив (наприклад, зменшення зовнішнього навантаження N/P, відновлення макрофітів, класична біоманіпуляція через хижих риб тощо), і — якщо вже застосовуються фільтратори — орієнтацію на закриті або ізольовані системи з фізичними бар’єрами та можливістю повного вилучення. 

Австралійська практика (включення виду до «noxious/prohibited» списків) демонструє політичну «презумпцію ризику»: коли вид не натуралізувався, політика, як правило, обирає попередження інтродукції замість експериментів у природних водоймах. 

Прогалини знань і пріоритети майбутніх досліджень

Найбільша наукова прогалина для вашого запиту — дефіцит причинно‑наслідкових польових досліджень, які б чітко ізолювали ефект саме H. nobilis (без H. molitrix і без гібридів) на «мікроводорості» та прозорість у різних типах водойм. Навіть там, де є сильні результати для «bigheaded carps» як групи, це не завжди дозволяє відповісти на питання «чи очищує саме строкатий товстолобик». 

Пріоритетні напрями, які найбільше підвищать визначеність:

По‑перше, багаторічні BACI‑дизайни (Before–After–Control–Impact) у відкритих водоймах із незалежними контрольними ділянками й паралельним моніторингом SDD, каламутності, Chl‑a, size‑fractionated phytoplankton (піко/нано/мікро), зоопланктону та потоків N/P. Це критично, бо навіть у річкових інвазійних системах «прозорість» може бути затерта гідрологією. 

По‑друге, експерименти зі щільністю риби і «рефугіумом» для зоопланктону (просторове розділення або чергування ділянок із та без риби), оскільки концептуально саме знищення великих фільтраторів‑зоопланктерів є ключовим джерелом небажаних каскадів. 

По‑третє, краща кількісна оцінка температурної сезонності впливу (реалізовані раціони, швидкість евакуації кишківника, сезонна селективність) у реальних водоймах, бо згадки про активність при дуже низьких температурах не еквівалентні високому «екологічному тиску» на планктон. 

По‑четверте, інтеграція даних про рециклізацію фосфору, включно з формами P у виділеннях та їх доступністю, оскільки найсильніші сучасні польові узагальнення вказують на підсилення евтрофікації через зростання Chl‑a:TP. 

По‑п’яте, для інвазійної політики в Європі — дослідження відтворення та життєздатності популяцій у різних річкових мережах (приклад Північної Італії показує, що бар’єр «не розмножується» не є надійним). 

Автор

Любомир Анатолійович Гайдамака, голова ГС “Риба України”

Список використаних джерел

Lin Q. та ін. 2020. Do bigheaded carp act as a phosphorus source for phytoplankton in (sub)tropical Chinese reservoirs? Water Research 180:115841. doi:10.1016/j.watres.2020.115841. 

Agnieszka Napiórkowska-Krzebietke 2017. Phytoplankton response to fish-induced environmental changes in a temperate shallow pond-type lake. Archives of Polish Fisheries 25:211–264. 

Karol Opuszynski та ін. 1991. Food assimilation and filtering rate of bighead carp kept in cages. Hydrobiologia 220:49–56. doi:10.1007/BF00017491. 

Maria Lewkowicz та Stanislaw Lawkowicz 1991. Effect of bighead carp stocking on zooplankton and some parameters of organic carbon cycling in carp ponds. Acta Hydrobiologica 33(1/2):115–133. 

Burke J.S. та ін. 1986. Impact of silver and bighead carps on plankton communities of channel catfish ponds. Aquaculture 55:59–68. 

Fisheries and Oceans Canada 2011. Updated (2006–early 2011) Biological Synopsis of Bighead Carp and Silver Carp. (Canadian Science Advisory Secretariat / DFO). 

U.S. Geological Survey. Age, growth, and gonadal characteristics of adult bighead carp… (довідкова публікація про історію інтродукції для покращення прозорості у виробничих ставах). 

Food and Agriculture Organization of the United Nations. Observations on feeding habits of fish in ponds receiving green and animal manures in Wuxi, China. (технічний документ, OCR‑версія). 

Sass G.G. та ін. 2014. Invasive bighead and silver carp effects on zooplankton communities in the Illinois River, Illinois, USA. (реферат та метадані). 

Prairie Research Institute / Illinois Natural History Survey (звіт/дисертаційний документ Ana M. Chara-Serna та Andrew F. Casper; розділи про лімнологічні змінні при різних рівнях вилову інвазивних товстолобиків). 

Marco Milardi та ін. 2017. First evidence of bighead carp wild recruitment in Western Europe… PLOS ONE

Aquatic Nuisance Species Task Force / Asian Carp Working Group. 2007. Management and control plan for bighead, black, grass, and silver carps in the United States. 

Northern Territory Government. List of noxious fish (включає bighead carp як заборонений). 

Victorian Fisheries Authority. List of Declared Noxious Aquatic Species in Victoria (включає Hypophthalmichthys nobilis). 

Коментарі

Залишити відповідь